金年会诚信信誉至上
网站首页
学院概况
学院简介
现任领导
办学特色
学院动态
机构设置
系(教研室)
机关办公室
重点实验室(中心)
委员会(领导小组)
工会
师资队伍
师资概况
教学名师
硕士生导师
人才培养
本科教学
研究生教育
特色人才培养
科学研究
规章制度
平台建设
科研成果
党群工作
党群组织
党群动态
学生工作
组织机构
规章制度
教育管理
共青团工作
就业指导
心理健康
校友工作
校友活动
校友风采
人才培养
本科教学
研究生教育
特色人才培养
网站首页
>>
人才培养
>>
本科教学
>> 正文
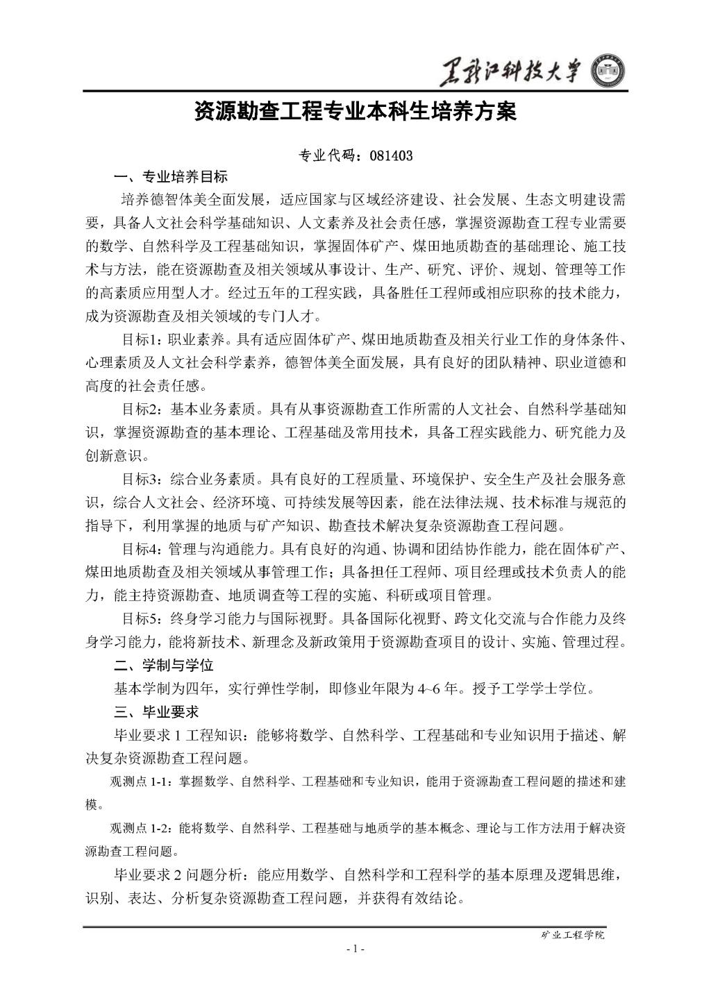
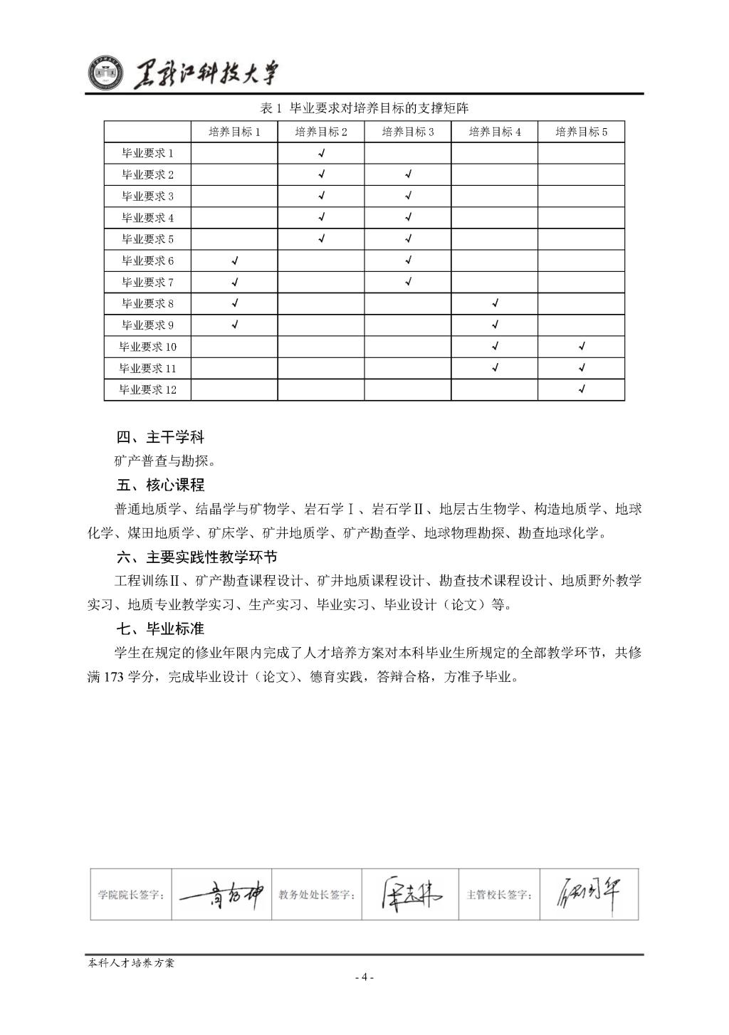
资源勘查工程专业本科生培养方案
时间:
2020-10-15
次数:
上一条:
金年会jinnianhuicom2024届推荐优秀应届本科毕业生免试攻读硕士研究生工作实施方案
下一条:
矿物加工工程专业本科生培养方案