学生园地

当前位置: 首页> 新闻中心>

五大联赛买球网第五届科技创新活动月

为在全院范围内积极倡导创新文化,营造良好的科技创新氛围和育人环境,持续做好对学生创新意识、创新精神和创新实践能力的培养,不断完善高素质创新型人才培养体系,五大联赛买球网决定举办“第五届科技创新活动月”。


一、活动时间

2019年11月7日至12月8日


二、活动主题

科启复兴 创动未来


三、活动内容

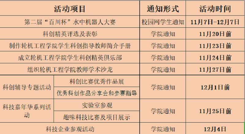
1.举办第二届“百川杯”水下机器人大赛。

鼓励学生结合海洋特色和前沿科技,应用专业优势进行水下机器人的创新创意设计,提升学生对于水下机器人的兴趣和应用能力。

2.开展科创精英评选表彰。

表彰“科技创新先进人”,选树典型并进行广泛宣传,通过榜样的力量引领学生积极参与科技创新。

3.制作五大联赛买球网学生科创指导教师简介手册。

将指导教师研究方向简介编订成册,便于学生了解教师研究方向,在指导教师与学生科创积极分子间搭建联系。

4.成立五大联赛买球网学生科创精英俱乐部。

选拔优秀学生科创积极分子组建学生科创精英俱乐部,便于学生组队搭档,以此在高年级科创骨干、低年级科创积极分子间建立沟通的桥梁。

5. 组织五大联赛买球网教师学术沙龙。

引导科创积极分子参与教师学术沙龙,进行学术启蒙教育。让学生了解教师研究方向,提前与教师建立联系。

6.举办科创辅导专题活动。

组织科技创新优秀作展,促进学生学习交流,启发学生创新思维。举办专题讲座,使学生了解“挑战杯”、“大创”等重点科创类比赛的基本内容和参赛技巧,了解学校的奖励政策,激发学生参与科技创新竞赛的热情。

7.举办科技嘉年华系列活动。

通过参观实验室、组织趣味科技比赛等,启蒙学生科技创新意识,激发学生参与科学研究的兴趣。

8.举办科技企业参观活动。

组织学生参观相关高新科技企业(华为云展厅、中国(大连)创业者公共实训(孵化)基地等),使学生亲身体会科技创新在社会发展中的重要性。


四、活动日程

请同学们及时关注校园网学生通知或中队通知,获取活动月的最新消息!



发布时间:2019-11-06 00:06:06